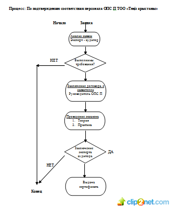
Порядок проведения сертификации персонала описано в Процедуре ДП ОПС П 07

процедура сертификации персонала (.pdf)
Теги: разработка и утверждение технологических карт по НК, неразрушающий контроль в Казахстане, аттестация специалистов неразрушающего контроля и сварочного производства